Depuis plusieurs années, à côté notamment d’un article portant sur les procédures civiles (« Les rouages de la Justice > Modes d’emploi des procès > La procédure civile >La procédure civile : description générale »), le dossier « Les rouages de la Justice » de Questions-Justice propose à ses lecteurs un article présentant les grandes étapes des procédures pénales, intitulé « Les rouages de la Justice > Modes d’emploi des procès > La procédure pénale > La procédure pénale : description générale ».
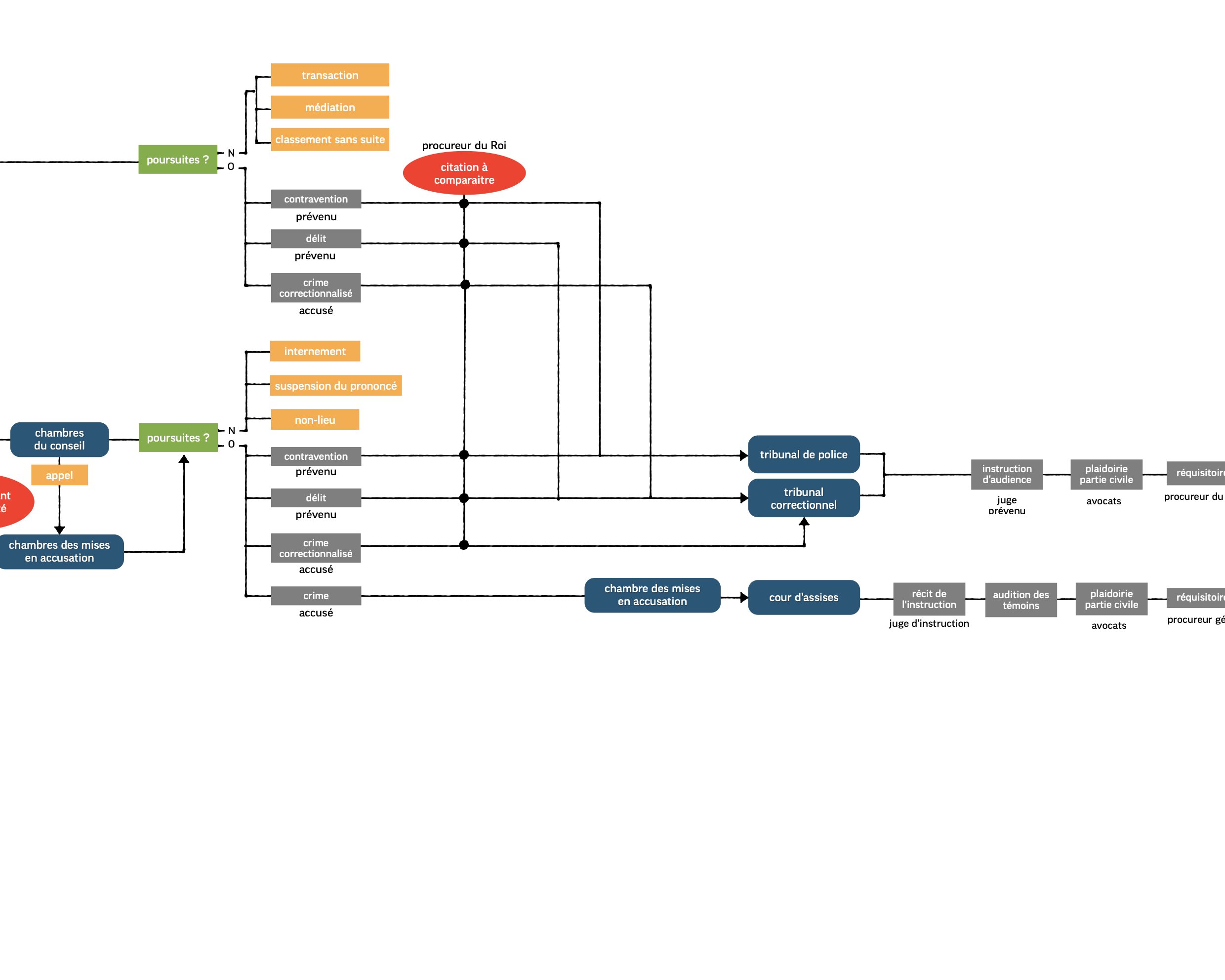
Y figure notamment un schéma de ces principales étapes.
En raison d’adaptations apportées par des lois récentes au déroulement de certains aspects de cette procédure pénale, ce schéma vient, lui aussi, d’être adapté.
Chacun peut en prendre connaissance dans les quatre fichiers en PDF proposés à la fin de cet article « La procédure pénale : description générale », où un fichier présentant une vue globale est accompagné de trois fichiers présentant les parties gauche, centrale et droite de ce schéma.
